『』2020高考化学:常见考点归纳20题,复习冲刺,抓紧学起来!

文章图片

文章图片

文章图片
【『』2020高考化学:常见考点归纳20题,复习冲刺,抓紧学起来!】
文章图片

各位同学、家长大家好 , 每天分享学习方法与干货 , 希望能帮助大家 。
有的人认为化学简单 , 有的人认为化学难 , 不排除一部分
想提高得打好基础 , 那就肯定需要熟练掌握 , 比如说一般方程的书写 , 方程式是化学学习的基础 , 化学想要拿高分 , 这个地基一定要打好 。
强调一下(敲黑板) , 高中化学书上的那些方程式 , 都是可以写出来的 , 而不是靠记靠背 , 所以化学里 , 会写方程很重要 。
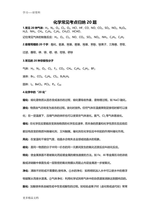
下面是针对高中知识 , 给大家整理的高考化学常见考点归纳20题 , 如果有需要的同学可以打印 。 篇幅原因 , 以下是整个内容的截取部分 。
资料获取方法
点击作者头像 , 私信 , 发送“化学考点”免 费获取电子版
推荐阅读
- [教育局]实锤了!教育局发布了2020年暑假放假的通知
- 「临床医学」2020广州一模理科数学试题及答案
- 「作文」高考英语11篇话题作文+10篇疫情范文,全背熟,差生也能拿高分!
- 【高考】对比明显的2位高考红人,1位因狂妄被称“小丑”1位孝心感动世人
- 强基计划:什么是“强基计划”,对高考将产生怎样影响,一文了解!
- 【】英语真题应该留什么时候的用来最后模拟?现在离高考还剩两个月,这个时间就是做英语真题最好的时间!
- :高考成绩过线不多,只能走民办院校?你的选择还有更多
- ▲高考结束的那天,你想对自己说些什么?一位同学的回答值得深思
- [空腹]2020年高考体检注意事项,体检不合格,哪些专业不能报?
- 高中数学@高中数学精选好题400道,吃透高考答题准确率提升一大截!含答案
