「学霸」高考历史学霸提分笔记:必修+选修+通史复习,高中三年有它不用怕

文章图片

文章图片
【「学霸」高考历史学霸提分笔记:必修+选修+通史复习,高中三年有它不用怕】
文章图片

文章图片

文章图片
【距离2020年高考还有62天!】
最近有同学跟我说 , 现在还有60多天 , 虽然正在紧张地复习 , 但历史成绩还是不太好 , 感觉背了挺多的了 , 可是一到考试就是不会 , 心里特着急 , 该怎么办?
其实我们的高中历史学习过程中 , 虽然同学们感觉自己背了很多知识点 , 但还是经常会遇到“开卷了然 , 闭卷茫然”的情况 , 其根本原因就是对书上的知识点熟练程度不够!没有掌握透彻!
但熟悉课本绝不是死记硬背来的!
不知道同学们身边有没有这样的学霸 , 老是能看到他玩或是睡觉 , 甚至还表现出很厌学的状态 , 但是考试依然能拿高分 。 难道他们就天赋异禀 , 不用学就能考高分吗?
其实不然 , 据社长这些年的观察(和学霸们厮混) , 发现一个很重要的规律 。 那就是学习技巧!我会发现他们会在课本上标记一些只有自己能看懂的符号 , 能充分地掌握考试提分要点 , 这就是他们致胜的秘密武器 。
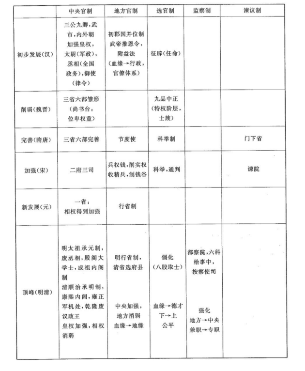
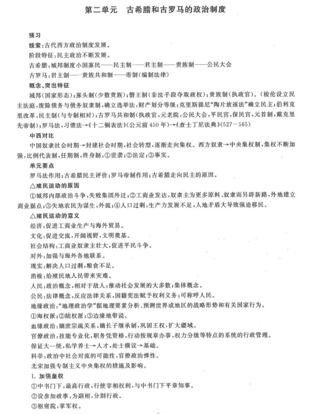
虽然说学习是一个漫长而又持续的过程 , 但是高考真的有技巧可言 , 所以今天社长就分享一套北大师哥总结的高考历史提分笔记 , 包含必修+选修+通史复习 , 一共84页 , 全是简单易记的历史干货 , 高考高分必备!高一到高三全适用 , 同学们赶紧看吧!
文末可免费领取电子版 。
接下来进入正题 。
(因篇幅有限 , 以上只是一小部分 , 关注社长 , 每天分享学习技巧 , 解读高考出题规律 , 免费领取电子版资料 , 帮助同学们快速提分!)
获取电子版:
关注社长+私信(并不是要关注 , 因为不是粉丝回复不了 。 )
高考就是一锤子买卖 , 就看你最后那一哆嗦 。 前面考得再好 , 最后一次考砸了也没人会记得 。 你前面考的再差 , 最后能考出来 , 别人也会记住你 。 ——社长每日偷来的语录
推荐阅读
- 『学霸』学渣变学霸:教育界证明最有效的4个学习方法,建议家长收藏
- #小学语文#小学语文一年级下册【全册学霸笔记】,给孩子收藏打印!
- 「作文」高考英语11篇话题作文+10篇疫情范文,全背熟,差生也能拿高分!
- 【高考】对比明显的2位高考红人,1位因狂妄被称“小丑”1位孝心感动世人
- 强基计划:什么是“强基计划”,对高考将产生怎样影响,一文了解!
- 衡水中学@衡水中学学霸2分钟视频泄露秘密:不要和凌晨5点起床的人做朋友
- 【】英语真题应该留什么时候的用来最后模拟?现在离高考还剩两个月,这个时间就是做英语真题最好的时间!
- :高考成绩过线不多,只能走民办院校?你的选择还有更多
- ▲高考结束的那天,你想对自己说些什么?一位同学的回答值得深思
- [空腹]2020年高考体检注意事项,体检不合格,哪些专业不能报?
