#高中物理#高中物理选择题“无耻”得分技巧+秒杀方法,附50道经典选择题型

文章图片

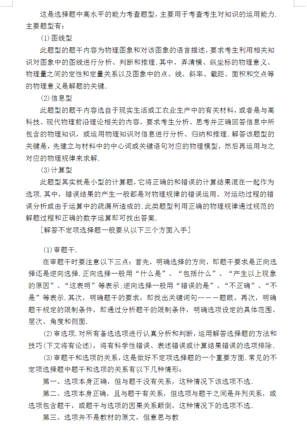
文章图片

文章图片

【距离2020年高考还有58天!】
物理在高考理综试卷里面可能是对同学们来说最难的一科了 , 很多同学丢分都是丢在物理上 。 而且如果在高考的时间不够的情况下 , 可以允许同学们放弃一些特别难的物理大题 , 因为毕竟有些题是给清华北大的学霸准备的 。
选择题是同学们得分的主要营地 , 对于理综来说也是如此 。 理综选择题一共21个 , 每题6分 , 共126分 。 可以说的选择者得高分!因此 , 同学们想要取得理综高分 , 就一定要保证物理选择题不能丢分!
【#高中物理#高中物理选择题“无耻”得分技巧+秒杀方法,附50道经典选择题型】高考物理选择题平均每道题解答时间同学们应该控制在2分钟以内 。 选择题解答要做到快、准、稳 , 这就不仅需要同学们掌握直接判断和定量计算等常规方法 , 还要学会一些非常规“巧解”技巧 。 解题受到阻碍时 , 同学们更要切忌 , 不要一味地蛮做 , 要针对题目的特性“不择手段”达到快捷解题的目的 , 争取为后面的大题留时间 。
所以今天社长就分享给同学们高中物理选择题“无耻”得分技巧+秒杀方法 , 和50道经典选择题型 , 含答案 , 理科生研究透 , 保准在高考答题时又快又准!家里有理科生的家长也可以提前给孩子打印 , 让孩子快速掌握技巧 。
文末可免费领取电子版 。
接下来进入正题 。
(因篇幅有限 , 以上只是一小部分 , 关注社长 , 每天分享学习技巧 , 解读高考出题规律 , 免费领取电子版资料 , 帮助同学们快速提分!)
获取电子版:
关注社长+私信(并不是要关注 , 因为不是粉丝我回复不了 。 )
逐梦前行 , 心怀旧恩 。 念念不忘 , 必有回响 。 ——社长每日偷来的语录
推荐阅读
- 「高中英语」高中英语:阅读七选五专项练习——含答案「附解题技巧」,可打印
- 【物理】初二发力学习,初三语文成绩才能逆袭,别让你的小聪明耽误了语文
- 「高校」中考成绩不理想,考不上高中,还要继续上学吗?
- 『高中数学』高中数学:选修2-3知识点清单,内容不多,收藏打印下来背记
- :高考成绩过线不多,只能走民办院校?你的选择还有更多
- 高中数学@高中数学精选好题400道,吃透高考答题准确率提升一大截!含答案
- 高考@这25所军校招收高中生,将来想要成为军人,可以重点关注
- 「考研」高考成绩不理想,是选择三本大学还是选择好专科?听听学姐怎么说
- 【高考】高中生手机上有这3个配件,建议删除,否则高考成绩下来该哭了
- 数学:高中生吐露心扉的8封情书,小学生写不出来,初中生见了想模仿
