【】高中历史常考题,吃透“0”丢分,高考冲刺复习专用题库,2000道

文章图片

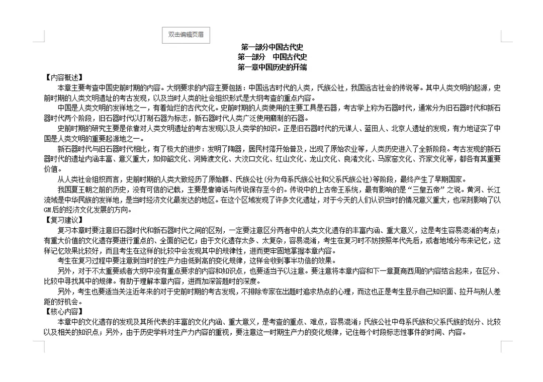
文章图片

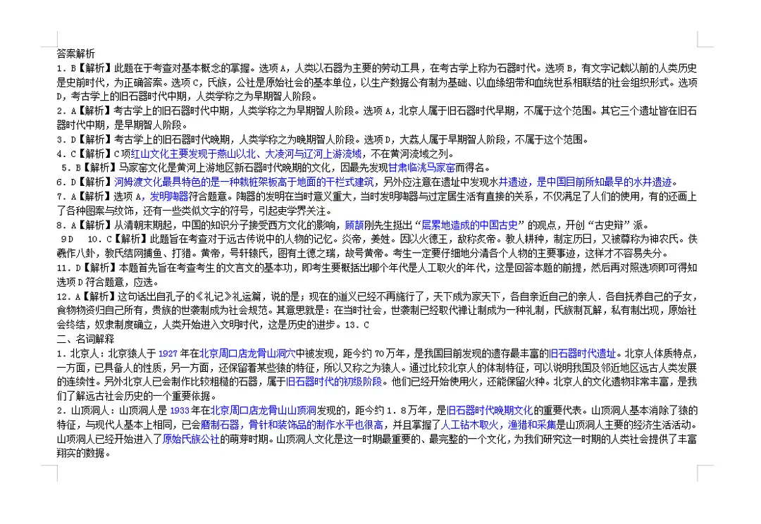
文章图片
【距离2020年高考还有67天!】
相信同学们都曾发现过 , 自己高中历史知识已经背的“滚瓜烂熟”了 , 但是在考试中却依旧不会答题 。 其实高中历史在整个历史学中已经算是很单薄了 , 三年里需要我们学习记忆的无非就是某某事件的起因、经过、结果、启示、影响、意义 , 而高中历史的学习方法无非就是理解记忆 。
【【】高中历史常考题,吃透“0”丢分,高考冲刺复习专用题库,2000道】但是高考中确实页不会考同学们这些简单的知识点 , 但是只有牢牢地记住这些才能完成知识的梳理 , 才能在做题中才能游刃有余 , 才能够提到一个时间点而不至于茫然不知所措 。
高考倒计时越来越近 , 熟悉高考试卷 , 也是同学们应该要做的 , 做到熟能生巧 , 才能避免紧张感 。
所以今天社长给同学们整理了高考历史冲刺复习专用题库 , 一共2000道题 , 也不是说同学们一定要全部做完这些 , 同学们可以找一些自己没见过的题型 , 练习一下 , 避免在高考中遇到怪题、难题 。
文末可免费领取电子版 。
接下来进入正题 。
(因篇幅有限 , 以上只是一小部分 , 关注社长 , 每天分享学习技巧 , 解读高考出题规律 , 免费领取电子版资料 , 帮助同学们快速提分!)
获取电子版:
1.关注社长+留言
2.关注社长+私信
昨天是一张作废的支票 , 明天是一张期票 , 只有今天才是你唯一拥有的现金 。 ——社长每日偷来的语录
推荐阅读
- 「高中英语」高中英语:阅读七选五专项练习——含答案「附解题技巧」,可打印
- 「高校」中考成绩不理想,考不上高中,还要继续上学吗?
- 『高中数学』高中数学:选修2-3知识点清单,内容不多,收藏打印下来背记
- 高中数学@高中数学精选好题400道,吃透高考答题准确率提升一大截!含答案
- 高考@这25所军校招收高中生,将来想要成为军人,可以重点关注
- #高中物理#高中物理选择题“无耻”得分技巧+秒杀方法,附50道经典选择题型
- 【高考】高中生手机上有这3个配件,建议删除,否则高考成绩下来该哭了
- #香港教育局#经香港教育局审查过的历史教材,竟如此描述林则徐
- 数学:高中生吐露心扉的8封情书,小学生写不出来,初中生见了想模仿
- 【中小学】班主任建议,初中生最好别做这3件事,上了高中你就后悔晚了
