『高中化学』高中化学选修5:有机化学重难点知识清单总汇,高考复习必备!

文章图片

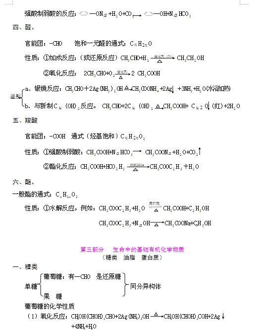
文章图片
【距离2020年高考还有60天!】
在高考复习阶段 , 同学们面对着高考带来的各种压力 , 每科的学习变得非常紧张 。 这一紧张 , 同学和家长就开始着急 。 很多同学想要学好化学 , 就急着去做题、去看书 。 但是首先我们要弄清楚的是 , 不会做知识点的梳理的同学 , 对知识点的整体把握就不会很好 , 学习的效率也不好提升 。
在高中化学里面 , 有机化合物是一个非常重要的知识点 , 高考出题频率非常高 。 而有机化学 , 永远是理科的同学们最头疼的一部分 , 尤其是高考的有机推断题 , 各种各样的性质、严密精细的制备方法、还有数不尽的方程式……让大部分同学都会为此丢分 。
所以今天社长给同学们整理了高中化学选修5:有机化学重难点知识清单总汇 , 同学们只要掌握了这些基本知识 , 作推断题时自然信手拈来 , 还在等什么?赶紧看起来!家有理科生的家长也可以转发给孩子 。
文末可免费领取电子版 。
接下来进入正题 。
(因篇幅有限 , 以上只是一小部分 , 关注社长 , 每天分享学习技巧 , 解读高考出题规律 , 免费领取电子版资料 , 帮助同学们快速提分!)
获取电子版:
关注社长+私信(并不是要关注 , 因为不是粉丝我回复不了 。 )
【『高中化学』高中化学选修5:有机化学重难点知识清单总汇,高考复习必备!】人生能有几次搏?莫到白发还未博 。 ——社长每日偷来的语录
推荐阅读
- 「高中英语」高中英语:阅读七选五专项练习——含答案「附解题技巧」,可打印
- 「高校」中考成绩不理想,考不上高中,还要继续上学吗?
- 『高中数学』高中数学:选修2-3知识点清单,内容不多,收藏打印下来背记
- 高中数学@高中数学精选好题400道,吃透高考答题准确率提升一大截!含答案
- 高考@这25所军校招收高中生,将来想要成为军人,可以重点关注
- #高中物理#高中物理选择题“无耻”得分技巧+秒杀方法,附50道经典选择题型
- 【高考】高中生手机上有这3个配件,建议删除,否则高考成绩下来该哭了
- 数学:高中生吐露心扉的8封情书,小学生写不出来,初中生见了想模仿
- 【中小学】班主任建议,初中生最好别做这3件事,上了高中你就后悔晚了
- 『』高中最关键的不是高三,而是高二,你一定不能放松警惕
