[教育部]教育部动真格:老师再考这些学生拒绝作答,培训机构再讲就投诉
![[教育部]教育部动真格:老师再考这些学生拒绝作答,培训机构再讲就投诉](https://image.uc.cn/s/wemedia/s/upload/2020/7eb33b74d50bc046149f90c3bf5e92b3.jpg)
文章图片
![[教育部]教育部动真格:老师再考这些学生拒绝作答,培训机构再讲就投诉](https://image.uc.cn/s/wemedia/s/upload/2020/37caf3f84412bc739efb7cdce3189542.jpg)
文章图片
![[教育部]教育部动真格:老师再考这些学生拒绝作答,培训机构再讲就投诉](https://image.uc.cn/s/wemedia/s/upload/2020/782f98ef038a0da293f4598ef6ca4e5f.jpg)
文章图片
一直以来 , 在学习上 , 学习什么 , 考试考什么 , 都是由老师说了算的 , 学生不会就是错 , 不管老师出了什么题 。
后来呢 , 补课盛行 , 学生送到培训机构 , 人家是想教什么教什么 , 偏题怪题就是拓展挖深 , 不会做 , 是你智力不行 , 学习不努力 。
反正 , 只要是老师出题 , 不会考 , 考不好 , 都是学生的错 。 偏题怪题满天飞 , 会出偏题怪题的 , 反而变成了出题高手命题达人 , 以难住学生为荣 。
还有那培训机构跟民办学校相勾结 , 专门培训偏怪难题 , 不经培训的 , 别想进所谓的名校的们 。 当然 , 这些都是不是白干的 , 里面妥妥的 , 都是利益和金钱和关系 。
教育部一直以来都反对超标超纲 , 但是 , 一直都没收到什么成效 , 始终是雷声大雨点小 , 甚至都没有雨点 。
这其实也怪不得教育部 , 也不怪各级教育部门工作力度太弱 , 实在是没有标准可依 , 什么题目就是偏了怪了超标了 , 没有标准 , 无法界定 。 这 , 确实是难题 , 很无奈 。
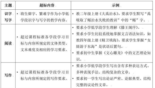
【[教育部]教育部动真格:老师再考这些学生拒绝作答,培训机构再讲就投诉】不过 , 现在情况有了新变化 , 教育部动真格了 。 近日 , 教育部印发了义务教育六科超标超前培训负面清单 , 把应试超标的内容全部列举出来了 。
这以后 , 标准就有了 , 只要超标的 , 对照这份负面清单 , 一下子就能把“李鬼”揪出来 , 不是老师说了算了 。 超出范围的 , 学生可以拒绝 。
举例来说 , 小学低年级语文 , 试卷里出现大禹的父亲“鲧”这个字 , 看拼音写汉字要求写出来 , 这样的题目 , 就是超标 , 这就是属于繁难字、生僻字 , 不用默写的 。
下面这道小学数学题目 , 一般看起来好像没有什么问题 , 而实际上也是超标的 。
火车第一晚上21:30从始发站开出 , 第二天早上7:25到达终点站 , 列车全程经过了多长时间?
这是21时计时法的内容 , 看起来也没有问题 , 经过时间的简单计算 , 也是课标范围内的 , 但是 , 这不是简单的经过时间问题 , 而是复杂的经过时间问题 。 对于三年级的学生来说 , 难度是比较大的 。
同样在小学 , 4--6年级学段的数的认识中 , 教科书上要求学生掌握2、3、5数的倍数的特征 , 但是 , 有些培训机构 , 一定要拓宽到7、9之类的数的倍数的特征 。
找最大公约数和最小公倍数 , 教科书要求是找两个数的 , 而我们在考试中 , 往往都出现了三个数的 , 这其实也是超标 。 但是 , 我们学生不知道 , 家长不知道 , 只有老师知道 。
除了语文数学外 , 教育部的负面清单里 , 还有英语、物理、化学、生物等科目 , 一共六个科目都一一列出 , 什么是学生应该掌握的 , 什么是学生不该掌握的 , 一份负面清单在手 , 清清楚楚 。
有了这份负面清单 , 学校老师命题制卷就必须把握好尺度 , 不能在试卷里出现超标的内容 , 否则学生有权拒答 。 虽然这份清单主要是针对培训机构的 , 但对学校要求是一样的 。
而地方教育主管部门 , 有了这份负面清单 , 对于培训机构培训内容 , 也有了具体的标准 , 超标的内容 , 一律查处叫停 。 对于培训机构而言 , 也就有了界线 , 再乱培训 , 直接应试 , 超标培训 , 那就是违规行为 , 那就要为此付出代价 。
推荐阅读
- [许可馨]许可馨最新消息!教育部副部长公开批评“许可馨”!打卡即将胜利!
- 『许可馨』网友打卡取得成功?“许可馨事件”再获关注,教育部副部长:反思
- #教育部#延期至8月!还有…
- 「教育部」许可馨事件有下文!教育部副部长一针见血,指出关键的问题
- 卫健委:多地复课的学生中查出了无症状的感染者 卫健委、教育部紧急的发文
- 【教育部】教育部传来好消息,中小学复学复课有新安排,学生和老师拍手叫好
- 『教育部』教育部对小学英语“出手”,禁止低年级写英语,网友:为何不取消?
- #作文#这届小学生脑路清奇,贡献了一波神作文,老师看了连呼佩服佩服
- [教育部]中小学教师:这一次要来真的
- 「教育部」教育部下发重要通知!
