辛巴要替小杨哥赔1个亿?蹲了一晚上的我又被骗了

辛巴要替小杨哥赔1个亿?蹲了一晚上的我又被骗了

文章图片

辛巴要替小杨哥赔1个亿?蹲了一晚上的我又被骗了

文章图片

辛巴要替小杨哥赔1个亿?蹲了一晚上的我又被骗了

文章图片

辛巴要替小杨哥赔1个亿?蹲了一晚上的我又被骗了

文章图片

辛巴要替小杨哥赔1个亿?蹲了一晚上的我又被骗了

文章图片

辛巴要替小杨哥赔1个亿?蹲了一晚上的我又被骗了

文章图片

辛巴要替小杨哥赔1个亿?蹲了一晚上的我又被骗了

文章图片

辛巴要替小杨哥赔1个亿?蹲了一晚上的我又被骗了

文章图片

辛巴要替小杨哥赔1个亿?蹲了一晚上的我又被骗了

文章图片



不儿 , 哥们又被耍了?
本来都搓搓手 , 坐在手机前面等着看辛巴撒币 1 亿了 。
结果等半天 , 等来了个直播封禁???

本来 , 直播行业都这么多年了 , 已经很少有这种全民关注、占领热搜的热门大事了 。
世超早就想带大家一起吃这个瓜 , 但互联网真真假假 , 水太深 。 所以一直忍到今晚的还钱大结局 , 结果还是被耍了 。。。
先给没明白啥事的大伙 , 简单讲讲到底是个啥事 。 吃瓜能力拉满的人 , 可以跳过这段 。

其实事儿很简单 , 就是因为一个大闸蟹的价格问题 , 辛巴和小杨哥两边呛起来了 。 然后一顿来回拉扯之后 , 辛巴这边开始爆三只羊的猛料了 。
包括但不限于:送合伙人去顶包;三只羊创始人卢文庆因为刷单 , 被判缓刑等等一兜子事 。
其中 , 还有把整场大戏彻底推向顶端的辛巴的 1 亿赔付计划 。
之所以要掏这个钱 , 是辛巴说三只羊售卖的产品 , 比如茅台酒、梅菜扣肉、吹风机等 , 出现质量问题后 , 三只羊都选择回避 , 然后继续卖货 。

于是辛巴决定 “给行业上一课”, 哐当甩出一张长文 。
总结起来就是 , 让三只羊在一周内赔付消费者 , 如若不然 , 他辛巴自掏腰包 1 亿 , 替三只羊干了 。

甚至 , 钱都已经转给自己的辛选助理了 。 看架势 , 就差把这 1 亿元 , 亲手交到对面的 “ 家人 ” 手上了 。

比起很多真假难辨的花边新闻 , 还是这种真金白银看得带劲 。
自掏腰包 , 看起来无比 “ 担当 ” 的行为 , 瞬间点燃了吃瓜群众的热情 , 既赚足了流量 , 又赚到了口碑 。
一套流程下来 , 就把很大一部分三只羊的消费者 , 吸引到自己的直播间来了 。
不少买过小杨哥产品的消费者 , 或者是纯吃瓜的群众 , 都专门下了快手 , 来蹲这场直播 。。。

如此高招 , 连撕逼大师罗永浩看完 , 都情不自禁地赞叹道:佩服 。

结果没想到吧 , 罗永浩也得和世超一起被辛巴来回遛 。。。
真是应了潘叔那句:“ 因为这里的水很深 , 网上的东西都是虚拟的 , 你把握不?。 ?”
大伙 , 潘嘎之交请全文背诵 。

不过 , 世超之前也看到有媒体说 , 辛巴这事虽然看着 “ 豪爽 ”, 但有可能会涉嫌不正当竞争 。
“ 如果存在损害竞争对手的商业信誉 , 或者通过不正当手段吸引消费者等情形则有可能违反《 中华人民共和国反不正当竞争法 》的相关规定构成不正当竞争 。”
为此世超还特地去找律师咨询了一下 , 对方和我说 , 辛巴的赔偿是法律允许的 , 这就相当于一种赠予行为 。
而且 , 不管三只羊他们愿不愿意接受辛巴的赔偿 。 我就非要送 , 你能拿我咋样 。。。

哪怕辛巴最后跑路没有赔 , 根据律师的说法 , 也就是道德人品不行 , 在法律上很难有什么处罚 。
当然了 , 上面这些的前提 , 都是三只羊确实要有辛巴所说的质量问题 。
假如三只羊卖的东西没问题 , 辛巴这么疯狂炒作 , 三只羊完全可以扭转舆论 , 反告辛巴不正当竞争 。

不过 , 说实话这场戏看到现在 。 作为一个消费者 , 世超已经看累了 。 尤其是今晚被遛之后 , 我已经不关心两边谁能吵赢了 。
大主播之间撕来撕去 , 说到底不就是为了俩字:流量 。
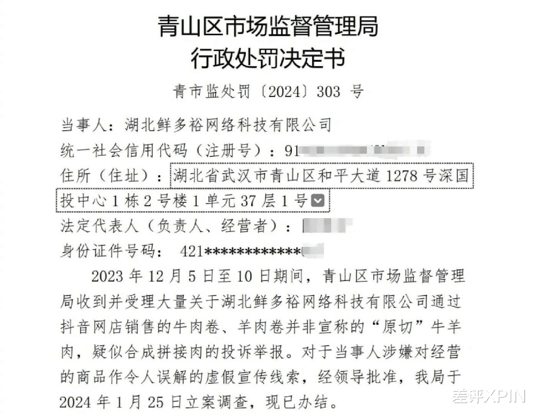
比起了这 1 亿 , 我更在意辛巴爆出来的行业问题 。 为啥三只羊喊着假一罚三 , 结果出了质量问题 , 别说赔钱了 , 连一点处罚都没有 。


推荐阅读